首页
学院概况
学院简介
现任领导
院设机构
联系方式
师资队伍
教师介绍
教学科研
本科教学
科学研究
群体竞赛
运动竞赛
群体活动
教辅中心
体质健康监测中心
场地器材管理中心
党群工作
党建工作
工会之家
招生就业
招生工作
就业工作
制度建设
学生工作
团学风采
奖助学金
心理健康教育
当前位置:
首页
/
通知公告
/ 正文
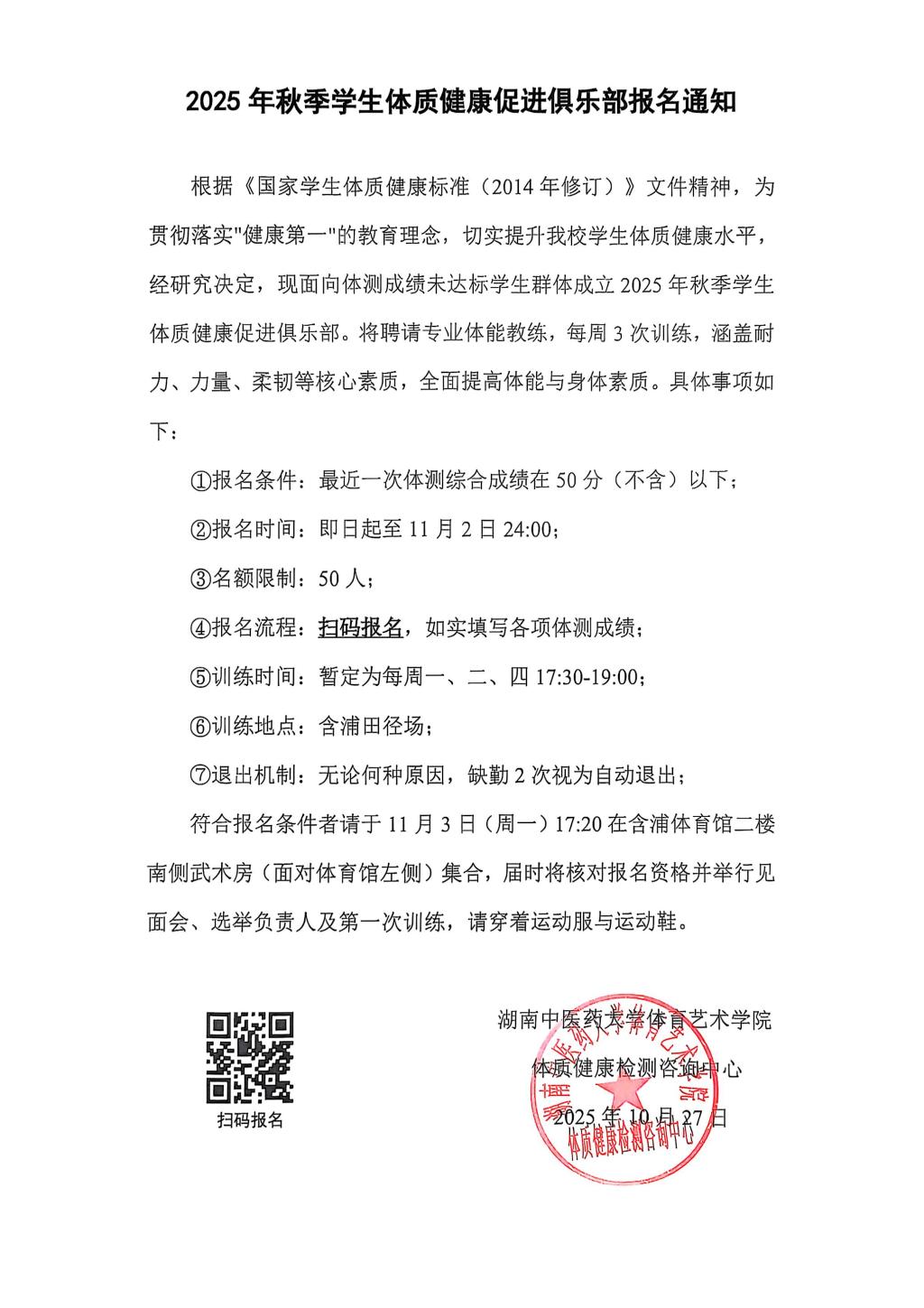
2025年秋季学生体质健康促进俱乐部报名通知
发布日期:2025年10月29日 作者:体质健康检测咨询中心 点击数:
上一条
:
2025年秋季《国家学生体质健康标准》补测通知
下一条
:
关于做好湖南中医药大学2025年秋季学生体质健康达标测试工作的通知